Tóm tắt:
Trong hệ sinh thái khởi nghiệp đổi mới sáng tạo, mạng lưới tư vấn viên là một “hạ tầng mềm” quan trọng: giúp các khởi nghiệp tăng tốc học hỏi, giảm lỗi chiến lược, tiếp cận tài nguyên (khách hàng, đối tác, vốn), đồng thời giúp chính quyền địa phương “điều phối - kết nối - chuẩn hóa” các nguồn lực rời rạc. Nghiên cứu này cung cấp một số mô hình hoạt động của mạng lưới tư vấn viên và đề xuất mô hình mạng lưới tư vấn viên tại Hải Phòng nhằm hỗ trợ cho các doanh nghiệp khởi nghiệp tại Hải Phòng trở thành doanh nghiệp khởi nghiệp sáng tạo.
Từ khóa: khởi nghiệp sáng tạo, tư vấn viên, mạng lưới, sở hữu trí tuệ.
1. Đặt vấn đề
Nghị quyết số 60-NQ/TW của Ban chấp hành Trung ương ngày 12/4/2025 sáp nhập thành phố Hải Phòng và tỉnh Hải Dương thành một địa giới hành chính mới với tên gọi chung là thành phố Hải Phòng. Việc sáp nhập này hình thành Hải Phòng mới có diện tích 3.194,72 km2 và nâng tổng dân số trên địa bàn là 4.664.124 người, tạo lực lượng lao động dồi dào trên 1.991.076 người. Số lượng doanh nghiệp cũng được tăng lên với quy mô khoảng 48.000 doanh nghiệp đăng ký, khoảng 65% số doanh nghiệp đó đang hoạt động và đóng vai trò cốt lõi trong tạo giá trị kinh tế cho địa phương. Công nghiệp chế biến chế tạo vẫn là ngành kinh tế trọng điểm, đóng góp chính và GRDP của địa phương (Cục Thống kê, 2025).
Trong giai đoạn 2020-2024, tổng số lượng bằng sáng chế của Hải Phòng cũ và Hải Dương cũ lần lượt là 35 và 16 bằng và số bằng giải pháp hữu ích là 30 và 14 bằng (Cục Sở hữu trí tuệ, 2025). Số lượng bằng sáng chế và giải pháp hữu ích có xu hướng tăng qua các năm phản ánh phần nào sự tiến bộ về mặt khoa học và công nghệ của địa phương. Hoạt động chuyển giao công nghệ cũng có xu hướng phát triển tốt thông qua các kênh: chuyển giao từ doanh nghiệp FDI sang doanh nghiệp trong nước; chuyển giao từ viện nghiên cứu/ trường đại học sang doanh nghiệp; và từ các chương trình hỗ trợ đổi mới công nghệ dùng nguồn ngân sách nhà nước. Các hoạt động chuyển giao công nghệ được diễn ra trong các ngành công nghiệp chế biến chế tạo, logistics, nông nghiệp công nghệ cao và chuyển đổi số.
Thành phố Hải Phòng đã khởi tạo và đang từng bước phát triển hệ sinh thái khoa học - công nghệ với kỳ vọng sẽ đạt tối thiểu 150 doanh nghiệp khoa học công nghệ và 400 doanh nghiệp khởi nghiệp sáng tạo vào năm 2030. Mức chi tiêu ngân sách cho khoa học và công nghệ, đổi mới sáng tạo và chuyển đổi số chiếm tối thiểu 3% trong tổng chi ngân sách của Thành phố và mức chi cho nghiên cứu phát triển đạt tối thiểu 2% GRDP của địa phương. Sự cam kết này cho thấy mức độ kỳ vọng của lãnh đạo vào các hoạt động chuyển giao công nghệ và phát triển công nghệ trong các doanh nghiệp, viện nghiên cứu và trường đại học trên địa bàn thành phố (Hải Ngân, 2025).
Trong thời gian qua, nhiều hoạt động tư vấn hỗ trợ doanh nghiệp trên địa bàn được triển khai thông qua các tổ chức: Sở Kế hoạch đầu tư (nay là một phần của Sở Tài chính), Sở Khoa học và Công nghệ, Sở Công Thương, Hiệp hội doanh nghiệp, Liên đoàn Thương mại và Công nghiệp Việt Nam (VCCI) - chi nhánh Duyên hải Bắc Bộ và các tổ chức tư vấn tư nhân. Về cơ bản, các khóa tư vấn, đào tạo được đánh giá là hữu ích cho doanh nghiệp, nhưng hiệu quả của các chương trình này được nhìn nhận là chưa đạt được kỳ vọng. Phần lớn hoạt động tư vấn, đào tạo mới chỉ dừng lại ở kiến thức căn bản, thiếu các chương trình tư vấn mang tính chiến lược, tư vấn chuyên sâu về đổi mới công nghệ và chuyển đổi số.
Đối với việc hỗ trợ doanh nghiệp khởi nghiệp, chương trình quốc gia hỗ trợ khởi nghiệp đổi mới sáng tạo (Đề án 844, 2016) đã tạo ra nhiều dấu ấn thông qua ươm tạo các doanh nghiệp khởi nghiệp, phát triển vườn ươm doanh nghiệp, hỗ trợ tăng tốc khởi nghiệp, kết nối quỹ đầu tư mạo hiểm và tổ chức các sự kiện Ngày hội khởi nghiệp đổi mới sáng tạo (techfest Việt Nam). Các hoạt động này để lại nhiều dấu ấn tốt cho doanh nghiệp và các doanh nghiệp khởi nghiệp. Tuy nhiên, chương trình 844 chưa tạo ra được mạng lưới tư vấn viên khởi nghiệp sáng tạo đủ lớn để hỗ trợ cho khối doanh nghiệp khởi nghiệp ngày càng nở rộ.
Trong bối cảnh này, một mạng lưới tư vấn viên đông đảo với chất lượng được công nhận trong mạng lưới doanh nghiệp và cơ quan quản lý nhà nước sẽ giúp hình thành sự tin cậy cho những doanh nghiệp được tiếp nhận dịch vụ tư vấn tạo sự đảm bảo cho thành công. Nghiên cứu này phân tích các mô hình tư vấn viên trong và ngoài nước để hình thành cơ sở lý luận cho việc hình thành mô hình mạng lưới tư vấn viên hỗ trợ doanh nghiệp khởi nghiệp sáng tạo cho Hải Phòng.
2. Các mô hình tư vấn doanh nghiệp khởi nghiệp
2.1. Mô hình tư vấn cá nhân
Mô hình tư vấn cá nhân (một tư vấn viên - một doanh nghiệp khởi nghiệp) có ưu thế về tính linh hoạt và độ tin cậy, khi tư vấn có đủ năng lực và quan hệ đủ bền và sâu với nhiều đối tác uy tín. Tuy nhiên, rủi ro lớn thường được nhận diện bao gồm: lệ thuộc cá nhân, sai lệch do kinh nghiệm cá nhân không phù hợp lĩnh vực, thời điểm, và xung đột lợi ích.
Bằng chứng về mô hình tư vấn cá nhân trong khởi nghiệp thường khó đo lường, do can thiệp không chuẩn hóa. Dù vậy, các nghiên cứu chỉ ra tác động tích cực xuất hiện khi: (i) tư vấn có năng lực tốt, quan hệ rộng và có chất lượng, (ii) có sự cam kết mạnh từ doanh nghiệp, (iii) các buổi tư vấn được thực hiện nghiêm túc với mục tiêu rõ ràng.
2.2. Mô hình tư vấn hỗ trợ và đào tạo nhóm doanh nghiệp khởi nghiệp
Mô hình tư vấn và đào tạo theo nhóm doanh nghiệp được lựa chọn trong cùng một thời điểm với một chương trình kéo dài trong khoảng từ 2 tháng đến 6 tháng với mục tiêu kiểm chứng ý tưởng và thị trường, phát triển các sản phẩm khả dụng tối thiểu (MVP- Minimum Viable Product), sản phẩm chính, mô hình kinh doanh và hệ sinh thái. Đầu tiên, các doanh nghiệp được lựa chọn tham gia phải bắt tay ngay vào giai đoạn khởi động nhằm xây dựng một bức tranh tổng thể về sản phẩm mong muốn được phát triển. Tiếp đến, các doanh nghiệp khởi nghiệp được các nhà tư vấn đào tạo và hỗ trợ trong việc xác định khách hàng, thị trường mục tiêu, phát triển các MVP, mô hình kinh doanh, phương pháp tăng trưởng, và kêu gọi vốn. Các sản phẩm này được đưa vào thử nghiệm, đánh giá và điều chỉnh nếu cần thiết. Cuối cùng, các doanh nghiệp khởi nghiệp kết thúc quá trình tư vấn, hỗ trợ và đào tạo nhóm bằng một ngày công bố sản phẩm mẫu hay ngày kêu gọi vốn khởi nghiệp. Hoạt động tư vấn hỗ trợ thường có sự tham gia của các doanh nhân có uy tín, nhà đầu tư và các chuyên gia trong lĩnh vực và được tổ chức hàng tuần với các chia sẻ mang tính chiến lược và kết nối mạng lưới.
2.3. Mô hình tư vấn theo hình thức nhóm học tập đồng đẳng
Nhóm học tập đồng đẳng xuất hiện dưới hai dạng: (i) nhóm nhà khởi nghiệp hỗ trợ nhau theo cấu trúc nhóm cặp (ii) cựu học viên hỗ trợ lứa sau. Mục tiêu chính là thêm người đồng hành và chia sẻ kinh nghiệm vận hành. Đây là mô hình có tiềm năng nhưng đòi hỏi quy định vận hành rõ ràng. Đặc biệt, đơn vị tổ chức cần quan tâm chặt chẽ các khâu tuyển chọn, hướng dẫn vai trò, điều phối và quy tắc bảo mật. Tư vấn theo hình thức nhóm học tập đồng đẳng cần có một hướng dẫn thực hành và quản trị chương trình tư vấn theo vòng đời (Khai mở và kết nối → ghép nhóm → triển khai hỗ trợ → tổng kết hoạt động).
2.4. Mô hình hội đồng tư vấn
Mô hình hội đồng tư vấn bao gồm các chuyên trên nhiều lĩnh vực (tài chính, thuế, marketing, logistics, luật pháp…). Mô hình này có ưu thế tạo “đa góc nhìn”, phù hợp với các quyết định phức tạp (định vị thị trường, chiến lược gọi vốn, chiến lược IP). Điểm yếu là mức độ cá nhân hóa thấp và dễ rơi vào tư vấn chung chung nếu không có dữ liệu chuẩn hóa trước phiên phản biện. Vì vậy, mô hình này thường hiệu quả nhất khi các doanh nghiệp khởi nghiệp đã xây dựng được vấn đề kinh doanh cụ thể và tập hợp được những dữ liệu căn bản về ý tưởng kinh doanh.
2.5. Mô hình nền tảng tư vấn trực tuyến
Nền tảng tư vấn trực tuyến giúp mở rộng nguồn tư vấn viên ngoài địa phương, tạo lịch sử tương tác và dữ liệu cho KPI. Điểm yếu là tỷ lệ rơi rụng cao nếu không có điều phối, và chất lượng thấp khi ghép cặp chỉ dựa trên “tự chọn” mà thiếu sàng lọc năng lực và cam kết cụ thể. Vì vậy, mô hình kết hợp trực tuyến và trực tiếp thường được nhìn nhận là tối ưu hơn cho hoạt động tư vấn ở địa phương. Mô hình này phát huy hiệu quả trong trường hợp thiếu chuyên gia có thể tham gia tư vấn trực tiếp tại địa phương.
3. Mô hình tư vấn viên ở Việt Nam
3.1. Mô hình tư vấn viên cấp quốc gia
Có thể nhận thấy, trong giai đoạn từ 2015 trở lại đây, chương trình đào tạo tư vấn viên tổ chức bởi Bộ Công Thương phối hợp với Tập đoàn Samsung điện tử Việt Nam đào tạo 200 tư vấn viên là một chương trình bài bản, có chất lượng cao (Lê Anh, 2018) Chương trình đã thu hút được nhiều học viên là những người có trình độ, có kỹ năng tư vấn tốt và sau 1 tháng đào tạo từ cơ bản đến chuyên sâu, học viên được thực tập tư vấn tại những doanh nghiệp được chương trình lựa chọn kỹ lưỡng. Các học viên thực tập tư vấn giúp doanh nghiệp cải thiện những vấn đề cơ bản trong quản lý hiện trường sản xuất, nâng cao năng suất, chất lượng và phát triển những sáng tạo nhỏ, tối ưu hóa hoạt động logistics trong cơ sở sản xuất và nâng cao năng lực quản lý kho. Chương trình đào tạo tư vấn viên được các chuyên gia cốt cán của tập đoàn Samsung trực tiếp đứng lớp giảng dạy và hướng dẫn tư vấn tại doanh nghiệp. Sau chương trình đào tạo, một loạt các hoạt động tư vấn doanh nghiệp được triển khai trên diện rộng và được hỗ trợ từ nguồn ngân sách của Bộ Công Thương và các UBND các địa phương. Tuy nhiên, việc duy trì các hoạt động cho các tư vấn viên này còn gặp nhiều khó khăn, do thiếu những mô hình quản lý, hợp tác bền vững. Các hoạt động tư vấn của chương trình này tập trung chủ yếu vào các doanh nghiệp đã hoạt động sản xuất - kinh doanh và cần được tư vấn để nâng cao hiệu quả hoạt động.
Về nội dung tư vấn doanh nghiệp khởi nghiệp sáng tạo, Bộ Kế hoạch đầu tư (KHĐT) và Bộ KH&CN xây dựng một mô hình bao gồm hệ thống chuyên gia, cố vấn và tổ chức tư vấn được đào tạo, công nhận và kết nối thành mạng lưới quốc gia nhằm hỗ trợ doanh nghiệp khởi nghiệp đổi mới sáng tạo. Các tư vấn viên có thể tư vấn về: chiến lược kinh doanh, hỗ trợ phát triển sản phẩm và mô hình kinh doanh, hỗ trợ gọi vốn và kết nối nhà đầu tư và hỗ trợ thương mại hóa công nghệ. Cấu trúc của mô hình này bao gồm 3 tầng mạng lưới: tầng mạng lưới chuyên gia tư vấn; tầng mạng lưới các tổ chức hỗ trợ khởi nghiệp (đào tạo, huấn luyện, tư vấn, kết nối vốn và thị trường); và tầng thứ 3 là doanh nghiệp khởi nghiệp sáng tạo. Tuy nhiên, hoạt động thiết lập mạng lưới tư vấn viên cho đến cuối năm 2025 có nhiều biến động mạnh do việc sáp nhập giữa Bộ KHĐT và Bộ Tài chính; Bộ KHCN và Bộ Thông tin và Truyền thông. Số tư vấn viên có thể được huy động từ mạng lưới là 150 người trên toàn quốc. Đây là số lượng còn khá nhỏ bé so với nhu cầu của thị trường. Việc phát triển mạng lưới tư vấn viên khởi nghiệp sáng tạo là việc cần thiết để thực hiện và đạt được các mục tiêu của Nghị quyết số 57-NQ/TW và Nghị quyết số 68-NQ/TW.
3.2. Mô hình tư vấn hỗ trợ khởi nghiệp tại Hải Phòng
Thành phố Hải Phòng hiện nay được thừa hưởng các kết quả của hoạt động hỗ trợ doanh nghiệp khởi nghiệp sáng tạo từ cả tỉnh Hải Dương và thành phố Hải Phòng trong giai đoạn 2019-2025. Về cơ bản, các doanh nghiệp trên địa bàn thành phố đã có được những thông tin cơ bản liên quan đến hoạt động hỗ trợ khởi nghiệp sáng tạo trên địa bàn. Các tiêu chí và nội dung hỗ trợ đã được truyền thông trên trang web của Sở KH&CN thành phố Hải Phòng và cũng đã có sự lan tỏa tới cộng đồng doanh nghiệp.
Tháng 8 năm 2025, Hải Phòng thành lập Trung tâm Đổi mới sáng tạo và ứng dụng khoa học công nghệ trực thuộc Sở KH&CN thành phố Hải Phòng, tập trung vào các hoạt động đổi mới, sáng tạo chuyển giao và phổ biến công nghệ tại địa phương. Hiện nay, hoạt động khởi nghiệp và đổi mới sáng tạo đang được quan tâm và tạo thành bộ phận chuyên trách tại các trường đại học trên địa bàn thành phố: Đại học Hải Phòng, Đại học Công nghệ và Quản lý công Hải Phòng, Đại học Hải Dương, Đại học Thành Đông,… Tuy nhiên, một số những vấn đề khó khăn được nhận diện bao gồm: thiếu chuẩn chất lượng của đội ngũ tư vấn viên; việc ghép nối các doanh nghiệp khởi nghiệp và chuyên gia tư vấn chưa dựa trên dữ liệu; thiếu cơ chế đãi ngộ gắn với kết quả; thiếu mạng lưới.
4. Đề xuất mô hình Tư vấn viên khởi nghiệp sáng tạo cho Hải Phòng
4.1. Mục tiêu và nguyên tắc thiết kế
Mô hình “Mạng lưới Tư vấn viên khởi nghiệp sáng tạo cho Hải Phòng” được đề xuất với 3 mục tiêu: (1) chuẩn hóa chất lượng tư vấn cho doanh nghiệp khởi nghiệp theo giai đoạn; (2) tạo cầu nối bền giữa startup - doanh nghiệp - chuyên gia - nhà đầu tư; (3) tạo “dữ liệu hệ sinh thái” để quản trị chương trình theo KPI và đánh giá tác động.
4.2. Cấu trúc tổ chức của mạng lưới tư vấn viên
Nhằm thúc đẩy sự phát triển của mạng lưới tư vấn viên khởi nghiệp sáng tạo, mô hình hoạt động được đề xuất tổ chức theo 3 tầng, bao gồm:
- Tầng điều phối (PMO): quản trị quy trình, dữ liệu, bộ chỉ tiêu, ngân sách.
- Tầng tư vấn viên (Mạng lưới tư vấn viên): hỗ trợ dẫn dắt, chuyên gia chức năng, huấn luyện viên.
- Tầng phản biện và nhà đầu tư (Mạng lưới quỹ, nhà đầu tư): hội đồng chuyên gia kết nối nhà đầu tư và thẩm định.
Mô hình tổ chức này phù hợp với định hướng phát triển mạng lưới khởi nghiệp ĐMST quốc gia (kết nối tổ chức, cá nhân khởi nghiệp, chuyên gia, tổ chức tư vấn, huấn luyện, đào tạo…) theo Quyết định số 188/QĐ-TTg ngày 09/02/2021 về việc sửa đổi, bổ sung một số điều của Quyết định số 844/QĐ-TTg ngày 18/5/2016 của Thủ tướng Chính phủ về việc phê duyệt Đề án Hỗ trợ hệ sinh thái khởi nghiệp đổi mới sáng tạo quốc gia đến năm 2025.
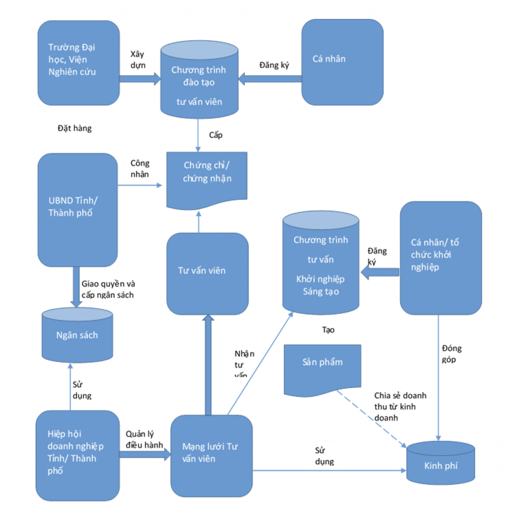
Việc xây dựng mạng lưới tư vấn viên khởi nghiệp sáng tạo (startup advisory network) với sự tham gia của cơ quan quản lý nhà nước, hiệp hội doanh nghiệp, trường đại học và viện nghiên cứu là một yếu tố quan trọng trong phát triển hệ sinh thái khởi nghiệp. Sự tham gia của các tổ chức này giúp tạo ra một hệ thống hỗ trợ đa chiều, kết nối tri thức, nguồn lực và chính sách để thúc đẩy sự phát triển của các doanh nghiệp khởi nghiệp. Mô hình kết nối có thể được diễn giải như hình 1.
Những cá nhân hay tổ chức có năng lực tham gia khóa đào tạo tư vấn viên khởi nghiệp do các cơ sở giáo dục đào tạo đại học và viện nghiên cứu có uy tín cung cấp sau khi hoàn thành khóa học sẽ được cấp chứng nhận hoặc chứng chỉ theo quy định. Các chứng chỉ hay chứng nhận này cần được UBND tỉnh hoặc thành phố công nhận. Trong trường hợp Hải Phòng, UBND thành phố Hải Phòng cần công nhận các chứng chỉ. Với vai trò và chức năng nhiệm vụ của Hiệp hội Doanh nghiệp thành phố Hải Phòng, thành phố nên giao cho Hiệp hội này xây dựng và quản lý điều hành mạng lưới tư vấn viên khởi nghiệp sáng tạo. Trên cơ sở đó, mỗi tư vấn viên có chứng chỉ hoàn thành khóa học sẽ được quyền đăng ký tham gia vào mạng lưới tư vấn viên doanh nghiệp khởi nghiệp sáng tạo do Hiệp hội Doanh nghiệp thành phố Hải Phòng quản lý.
Hằng năm, thành phố sẽ bố trí nguồn kinh phí thường xuyên để Hiệp hội duy trì hoạt động của mạng lưới. Phần lớn kinh phí hoạt động tư vấn cho doanh nghiệp khởi nghiệp sẽ đến từ doanh nghiệp khởi nghiệp hay cá nhân khởi nghiệp theo hình thức phí tư vấn hay từ việc trích doanh thu từ việc thương mại hóa sản phẩm khởi nghiệp thành công. Về cơ chế thu kinh phí từ khởi nghiệp, Hiệp hội doanh nghiệp xây dựng cơ chế và trình UBND Thành phố phê duyệt khi đăng ký kế hoạch sử dụng ngân sách. Trên cơ sở đề xuất hỗ trợ của cá nhân hay doanh nghiệp khởi nghiệp, Hiệp hội cần huy động tư vấn viên phù hợp trong mạng lưới để thực hiện nhiệm vụ tư vấn. Hình thức tư vấn có thể dựa trên các mô hình tư vấn cá nhân, mô hình tư vấn và đào tạo theo nhóm doanh nghiệp, mô hình nhóm học tập đồng đẳng, mô hình hội đồng tư vấn, hay mô hình nền tảng tư vấn trực tuyến.
4.3. Tuyển chọn và phân hạng tư vấn viên
Để có một mạng lưới tư vấn viên khởi nghiệp sáng tạo được vận hành đúng theo mục tiêu, có chất lượng phù hợp, với tính chuyên nghiệp cao, nghiên cứu đề xuất phân hạng tư vấn viên thành 4 nhóm:
- Tư vấn viên trưởng (Hạng A): Chuyên gia có trên 5 năm kinh nghiệm vận hành doanh nghiệp, tổ chức, hay các doanh nghiệp khởi nghiệp; chịu trách nhiệm mục tiêu 90 ngày và điều phối chuyên gia.
- Tư vấn viên - chuyên gia (Hạng B): Tư vấn viên được xếp loại chuyên gia về quản trị doanh nghiệp, chiến lược, nhân sự, pháp lý, IP, kế toán, tài chính, marketing, phát triển sản phẩm, công nghệ, công nghệ thông tin, chuyển đổi số.
- Tư vấn viên - huấn luyện (Hạng C): huấn luyện kỹ năng gọi vốn, bán hàng, quản trị, OKR…
Chuyên gia phản biện (Hạng D): chuyên gia phản biện theo phiên; tham gia điểm kiểm soát chất lượng và ngày gọi vốn.
Việc phân hạng nhằm giảm rủi ro “một người làm tất cả” (điểm yếu của mô hình tư vấn cá nhân) và huy động hiệu quả kiến thức chuyên môn sâu của các thành viên tham gia vào quá trình hỗ trợ doanh nghiệp khởi nghiệp.
Nhằm thống nhất các tiêu chí lựa chọn và thực hiện lựa chọn với những tiêu chuẩn đồng nhất, việc tuyển chọn tư vấn viên sẽ được thực hiện thông qua đầu mối là hiệp hội doanh nghiệp và một đơn vị đào tạo bậc đại học có uy tín trên cả nước. Các tư vấn viên phải hoàn thành khóa học “Tư vấn viên khởi nghiệp sáng tạo”. Nội dung khóa đào tạo này sẽ được thống nhất giữa cơ sở giáo dục đại học được lựa chọn và Hiệp hội doanh nghiệp Hải Phòng.
5. Kết luận và khuyến nghị cho thành phố Hải Phòng
Nghiên cứu đã thể hiện tầm quan trọng của việc thành lập mạng lưới tư vấn viên khởi nghiệp sáng tạo tại Hải Phòng. Bằng việc phân tích các mô hình hỗ trợ thường được sử dụng trên thế giới, cũng như mô hình hỗ trợ đã có tại Việt Nam, nghiên cứu đưa ra một mô hình hỗ trợ cho các cá nhân khởi nghiệp và doanh nghiệp khởi nghiệp với 3 tầng chức năng và các yêu cầu cụ thể cho các vị trí tư vấn viên trong mạng lưới và các chuyên gia tham gia vào các vai huấn luyện viên hay chuyên gia phản biện. Hoạt động của mạng lưới cần được UBND thành phố Hải Phòng cân nhắc giao cho Hiệp hội Doanh nghiệp Hải Phòng quản lý và vận hành một cách chính thức. Đây là một tổ chức phù hợp để có thể kết nối hiệu quả với doanh nghiệp trong mạng lưới để khơi thông nguồn vốn, nguồn ý tưởng và tạo cơ hội gắn kết chặt chẽ giữa cơ quan quản lý nhà nước - hiệp hội doanh nghiệp - viện nghiên cứu và trường đại học.
Tài liệu tham khảo:
Lê Anh (2018). Samsung đào tạo 200 chuyên gia tư vấn công nghiệp hỗ trợ. Truy cập tại https://baochinhphu.vn/samsung-dao-tao-200-chuyen-gia-tu-van-cong-nghiep-ho-tro-102246994.htm.
Cục Thống kê (2025). Niên giám thống kê năm 2024. Nhà xuất bản Thống kê.
Hải Ngân, (2025). Hải Phòng phấn đấu bố trí 3% ngân sách trong năm 2025 cho phát triển khoa học công nghệ, đổi mới sáng tạo và chuyển đổi số. Truy cập tại https://www.anhp.vn/hai-phong-phan-dau-bo-tri-3-ngan-sach-trong-nam-2025-cho-phat-trien-khoa-hoc-cong-nghe-doi-moi-sang-tao-va-chuyen-doi-so-d67161.html.
Ban Chấp hành Trung ương (2024), Nghị quyết số 57-NQ/TW, ngày 22/12/2024 về đột phá phát triển khoa học, công nghệ, đổi mới sáng tạo và chuyển đổi số quốc gia.
Ban Chấp hành Trung ương (2025), Nghị quyết số 68-NQ/TW ngày 4/5/2025 về phát triển kinh tế tư nhân.
Thủ tướng Chính phủ 2021). Quyết định số 188/QĐ-TTg ngày 9/02/2021 Quyết định về việc sửa đổi, bổ sung một số điều của Quyết định 844/QĐ-TTg ngày 18/5/2016 của Thủ tướng Chính phủ về việc phê duyệt Đề án Hỗ trợ hệ sinh thái khởi nghiệp đổi mới sáng tạo quốc gia đến năm 2025.
Thủ tướng Chính phủ (2016), Quyết định số 844/QĐ-TTgvề việc phê duyệt Đề án Hỗ trợ hệ sinh thái khởi nghiệp đổi mới sáng tạo quốc gia đến năm 2025.
IFC, 2025. How Business Accelerators Can Boost Startup Growth. https://www.ifc.org/content/dam/ifc/doc/2025/business-accelerators-can-boost-startup-growth.pdf
Ngày nhận bài: 15/01/2026
Ngày phản biện đánh giá và sửa chữa: 3/02/2026
Ngày chấp nhận đăng bài: 16/02/2026
Building a model of innovative startup mentors in Hai Phong in the era of rapid development
Vu Tuan Anh
National Economics University
Abstract:
Within the innovation and startup ecosystem, mentor networks constitute a critical form of “soft infrastructure,” enabling startups to accelerate learning, mitigate strategic errors, and access essential resources, including customers, partners, and capital. Moreover, such networks support local authorities in coordinating, connecting, and standardizing otherwise fragmented resources. This study reviews several operational models of mentor networks and proposes a context-specific framework for Hai Phong, aimed at strengthening support mechanisms and fostering the development of innovative startups in the city.
Keywords: startup innovation, consulting, networking, intellectual property.
[Tạp chí Công Thương - Các kết quả nghiên cứu khoa học và ứng dụng công nghệ, Số 7 năm 2026]
