Tóm tắt:
Nghiên cứu nhằm kiểm tra tác động của yếu tố giáo dục khởi nghiệp đến ý định khởi nghiệp của sinh viên. Nghiên cứu áp dụng thuyết hành vi dự định (Theory of Planned Behavior - TPB) làm nền tảng lý thuyết và xem xét 3 yếu tố của TPB như các biến trung gian giữa giáo dục khởi nghiệp và ý định khởi nghiệp. Một nghiên cứu định lượng được thực hiện, khảo sát 206 sinh viên tại TP. Hồ Chí Minh. Dữ liệu được phân tích bằng phần mềm SPSS 26.0 và Amos 24.0 cho thấy giáo dục khởi nghiệp và 3 yếu tố của TPB có tác động tích cực đến ý định khởi nghiệp. Giáo dục khởi nghiệp cũng có tác động tích cực và gián tiếp đáng kể đến ý định khởi nghiệp thông qua yếu tố Nhận thức kiểm soát hành vi và Thái độ đối với hành vi. Với kết quả thu được, nghiên cứu đề xuất một số hàm ý quản trị giúp xây dựng các chương trình giáo dục khởi nghiệp phù hợp và hiệu quả hơn.
Từ khóa: giáo dục khởi nghiệp, thái độ hướng tới hành vi, chuẩn chủ quan, nhận thức kiểm soát hành vi, ý định khởi nghiệp
1. Đặt vấn đề
Khởi nghiệp đã và đang trở thành một mục tiêu chiến lược quan trọng của nhiều quốc gia trên thế giới, trong đó có Việt Nam (Nguyễn Hà Thu, Nguyễn Đức Dũng, Lê Hoàng Lộc, Đỗ Hoàng Sơn, Nguyễn Nhật Bổn, 2023). Sự phát triển mạnh mẽ của các doanh nghiệp khởi nghiệp minh chứng, khởi nghiệp vừa là một xu thế vừa là yếu tố cốt lõi trong chiến lược phát triển kinh tế của đất nước, đóng vai trò quan trọng trong việc mở ra cánh cửa dẫn đến thành công và phát triển bền vững (Đặng Đức Thành, 2024). Tuy nhiên, muốn có một nguồn nhân lực tốt phục vụ cho mục tiêu quốc gia khởi nghiệp, việc nâng cao hiệu quả giáo dục và đào tạo cho học sinh, sinh viên về khởi nghiệp rất cần thiết (Lê Duy Bình, Trương Đức Trọng, Phạm Tiến Dũng, Nguyễn Thúy Nhị, 2016).
Giáo dục khởi nghiệp được hiểu là quá trình tổ chức các hoạt động giáo dục một cách có khoa học của nhà giáo dục nhằm giúp người học phát triển tư duy, thái độ và kĩ năng khởi nghiệp sáng tạo, không nhất thiết phải trực tiếp tập trung vào việc tạo ra các doanh nghiệp mới (Nguyễn Bảo Phát, Thái Ngọc Trâm, Lê Thị An, Lê Thanh Hà, Nguyễn Thị Bích Liên, Vũ Tấn Thọ, Nguyễn Phục Hưng, 2023). Giáo dục khởi nghiệp từ lâu đã đóng vai trò thiết yếu trong việc ươm mầm và phát huy tối đa các ý tưởng khởi nghiệp của sinh viên (Giao Thị Hoàng Yến, 2021). Hiểu được tầm quan trọng của giáo dục khởi nghiệp, Đảng và Chính phủ đã ban hành các Chính sách mới về hỗ trợ khởi nghiệp, như Thông tư số 16/2022/TT-BLĐTBXH của Bộ Lao động - Thương binh và Xã hội quy định về công tác tư vấn nghề nghiệp, việc làm và hỗ trợ học sinh, sinh viên khởi nghiệp trong các cơ sở giáo dục nghề nghiệp. Trong Thông tư nêu rõ, tuyên truyền, giáo dục cho người học nhận biết về vai trò, tầm quan trọng của khởi nghiệp, đổi mới, sáng tạo, tự tạo việc làm; cập nhật xu hướng giáo dục toàn cầu; các chương trình giáo dục khởi nghiệp của địa phương, quốc gia và thế giới;… Hay Đề án “Hỗ trợ học sinh, sinh viên khởi nghiệp đến năm 2025” ban hành theo Quyết định số 1665/QĐ-TTg của Thủ tướng Chính phủ ngày 30/10/2017 đã thúc đẩy Bộ Giáo dục và Đào tạo đẩy mạnh việc triển khai hoạt động giáo dục khởi nghiệp trong trường đại học.
Ý định khởi nghiệp là trạng thái của tâm trí trong việc sẵn sàng tự kinh doanh, tự tạo việc làm hoặc thành lập doanh nghiệp mới (Dohse, D., & Walter, S. G., 2012). Trên thế giới và tại Việt Nam, đã có rất nhiều nghiên cứu tìm hiểu về mối quan hệ giữa giáo dục khởi nghiệp và ý định khởi nghiệp của sinh viên. Điểm chung của các nghiên cứu này là nhấn mạnh vai trò của giáo dục khởi nghiệp trong việc thúc đẩy ý định khởi nghiệp và nâng cao hiệu quả khởi nghiệp của sinh viên (Nguyễn Hà Thu, Nguyễn Đức Dũng, Lê Hoàng Lộc, Đỗ Hoàng Sơn, Nguyễn Nhật Bổn, 2023). Cũng theo (Nguyễn Hà Thu, Nguyễn Đức Dũng, Lê Hoàng Lộc, Đỗ Hoàng Sơn, Nguyễn Nhật Bổn, 2023), nhằm thúc đẩy ý định khởi nghiệp một cách hiệu quả, đặc biệt đối với sinh viên, cần có thêm nhiều nghiên cứu nhằm tìm hiểu các cơ chế tác động của giáo dục khởi nghiệp đến việc hình thành ý định khởi nghiệp. Hiểu rõ những cơ chế này sẽ giúp xây dựng các chương trình giáo dục khởi nghiệp phù hợp và hiệu quả hơn, từ đó góp phần nâng cao tỷ lệ sinh viên khởi nghiệp thành công. Do đó, nghiên cứu tác động của giáo dục khởi nghiệp ở bậc đại học đến ý định khởi nghiệp của sinh viên rất quan trọng và thực tế.
2. Cơ sở lý thuyết
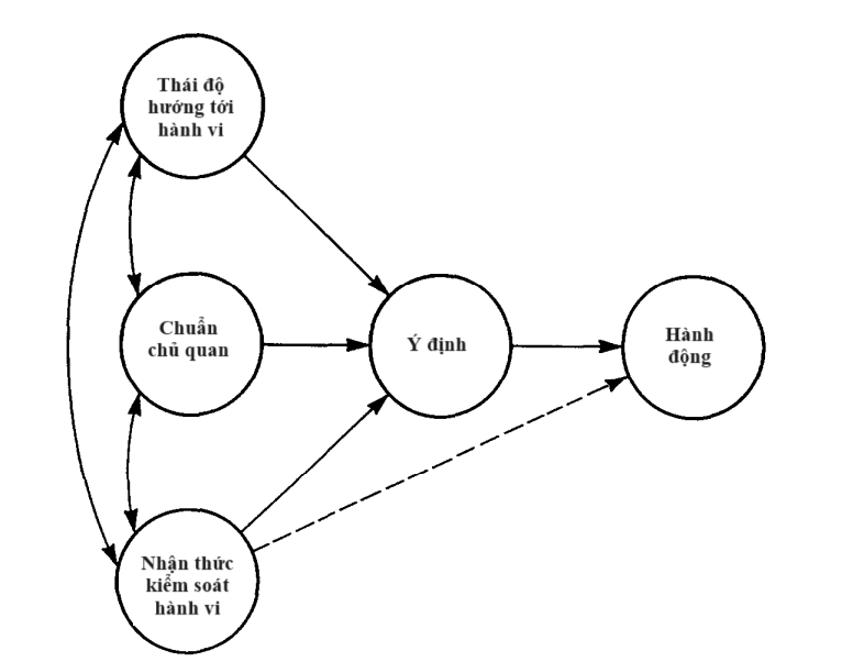
Trong nghiên cứu này, TPB được áp dụng là cơ sở lý thuyết để hình thành khung nghiên cứu và các giả thuyết nghiên cứu. Lý thuyết hành vi dự định của (Ajzen, I., & Fishbein, M., 1980). được phát triển và cải tiến từ Lý thuyết hành động hợp lý TRA (Theory of Reasoned Action - TRA) của (Dean, M., Raats, M.M., & Shepherd, R., 2012). TPB được xem là một trong những lý thuyết quan trọng nhất trong lĩnh vực nghiên cứu tâm lý xã hội để dự đoán hành vi con người (Meqbel M. Aliedan, Ibrahim A. Elshaer, Mansour A. Alyahya & Abu Elnasr E. Sobaih, 2022). (Hình 1)
TPB giả định rằng hành vi có thể được dự đoán hoặc giải thích thông qua ý định thực hiện hành vi đó (Ajzen, I., 1991)., dựa trên 3 yếu tố chính:
(1) “Thái độ đối với hành vi” là mức độ mà một cá nhân cảm nhận tích cực hoặc tiêu cực về việc thực hiện một hành vi cụ thể. Thái độ này thường được hình thành dựa trên niềm tin của cá nhân về những hậu quả mà hành vi đó mang lại, cũng như đánh giá của họ về những kết quả đó là tốt hay xấu.
(2) “Chuẩn mực chủ quan” đề cập đến áp lực xã hội mà một cá nhân cảm nhận được trong việc thực hiện hành vi. Áp lực này xuất phát từ kỳ vọng của những người xung quanh (như người thân, bạn bè, đồng nghiệp...) đối với cá nhân trong việc tuân thủ các quy chuẩn xã hội, cùng với động cơ của cá nhân trong việc làm theo những chuẩn mực đó để đáp ứng sự mong đợi từ người khác.
(3) “Nhận thức kiểm soát hành vi” là cảm nhận của cá nhân về mức độ dễ hay khó khi thực hiện một hành vi cụ thể. Điều này phụ thuộc vào việc cá nhân có sẵn các nguồn lực, điều kiện, hoặc cơ hội cần thiết để hành vi đó có thể được thực hiện hay không.
![]()
Hình 1: Mô hình Thuyết hành vi dự định của Ajzen (1991)
Từ lâu, TPB được xem là một lý thuyết nghiên cứu mạnh mẽ và hiệu quả hơn bất kỳ lý thuyết nào khác trong việc phân tích ý định khởi nghiệp của một người (Zaremohzzabieh, Z., Ahrari, S., Krauss, S. E., Samah, A. A., Khairuddin, I. M. H., & Ariffin, Z., 2019). TPB đã được nhiều nhà khoa học sử dụng rộng rãi trong việc khám phá các khía cạnh khác nhau của ý định khởi nghiệp. Như Lavelle, B. A., 2021) tổng hợp 31 nghiên cứu với hơn 14.000 người, kết luận TPB (có một số điều chỉnh) là mô hình phù hợp nhất trong việc dự đoán ý định khởi nghiệp xã hội (social entrepreneurial intention), không chỉ trong phạm vi cá nhân mà còn trong các chương trình giáo dục và chính sách hỗ trợ khởi nghiệp. Đồng thời, củng cố tính ứng dụng và độ tin cậy của TPB trong bối cảnh khởi nghiệp xã hội.
Mặt khác, với nền tảng lý thuyết rất vững chắc, TPB đã được sử dụng rộng rãi để nghiên cứu vai trò của giáo dục khởi nghiệp trong việc hình thành ý định khởi nghiệp (Bae, T. J., Qian, S., Miao, C., & Fiet, J. O., 2014). Mahlaole, S.T. & Malebana, M.J., 2021). đã tổng hợp 73 nghiên cứu độc lập với hơn 37.000 người, chỉ ra giáo dục khởi nghiệp có ảnh hưởng nhỏ nhưng đáng kể đến ý định khởi nghiệp, chủ yếu thông qua các biến trong TPB. Nghiên cứu cũng đề xuất TPB là mô hình phù hợp để phân tích mối quan hệ giữa giáo dục và ý định khởi nghiệp.
Do đó, TPB cung cấp một cơ sở lý thuyết hợp lý để nghiên cứu mối quan hệ giữa giáo dục khởi nghiệp và ý định khởi nghiệp của sinh viên (Tran, Q.N., Phung, T.M.T., Nguyen, N.H. et al, 2024).
3. Mô hình nghiên cứu (Hình 2)
Trên cơ sở tổng quan các nghiên cứu đi trước, tác giả đề xuất mô hình nghiên cứu (Hình 2) với 5 yếu tố gồm giáo dục khởi nghiệp (GD), thái độ hướng tới hành vi (TD), chuẩn chủ quan (CCQ), nhận thức kiểm soát hành vi (NT), ý định khởi nghiệp (YD). Các giả thuyết nghiên cứu gồm:
- Giáo dục khởi nghiệp có tác động tích cực đến Ý định khởi nghiệp (H1+), Thái độ hướng tới hành vi (H2+), Chuẩn chủ quan (H3+), Nhận thức kiểm soát hành vi (H4+) của sinh viên.
- Thái độ hướng tới hành vi (H5+), Chuẩn chủ quan (H6+), Nhận thức kiểm soát hành vi (H7+) có tác động tích cực đến Ý định khởi nghiệp của sinh viên.
- Giáo dục khởi nghiệp có tác động tích cực đến Ý định khởi nghiệp của sinh viên thông qua Thái độ hướng tới hành vi (H8+), Chuẩn chủ quan (H9+), Nhận thức kiểm soát hành vi (H10+).
![]()
Hình 2: Mô hình nghiên cứu đề xuất
4. Phương pháp nghiên cứu
Đối với mô hình nghiên cứu, tác giả dựa trên các nghiên cứu của Zaremohzzabieh, Z., Ahrari, S., Krauss, S. E., Samah, A. A., Khairuddin, I. M. H., & Ariffin, Z., 2019; Tran, Q.N., Phung, T.M.T., Nguyen, N.H. et al, 2024; Renato P., Ivana Q., & Antonio T., 2018; Ebewo, P. E., Rugimbana, R., & Shambare, R., 2017; Heath, D. F., Corney, P. L., 1973 để xác định các yếu tố liên quan đến vấn đề nghiên cứu. Nghiên cứu sử dụng phương pháp định lượng và phương pháp lấy mẫu ngẫu nhiên thuận tiện với thang đo nghiên cứu gồm 24 biến quan sát. Dữ liệu được thu thập thông qua bảng khảo sát trực tuyến bằng công cụ Google Forms từ ngày 06/8 – ngày 18/8/2024.
Số phiếu trả lời hợp lệ thu được là 206, phù hợp với yêu cầu về kích cỡ mẫu tối thiểu cho nghiên cứu là 120, gấp 5 lần tổng số biến quan sát (Hair, J. F., Black, W. C., Babin, B. J. et al., 2010). Dữ liệu được phân tích bằng phần mềm SPSS 26.0 và Amos 24.0. (Bảng 1)
Bảng 1. Thông tin mẫu (N=206)

5. Kết quả nghiên cứu
Kết quả kiểm định độ tin cậy lần 1 thông qua hệ số Cronbach's Alpha cho thấy biến TD1 có giá trị Cronbach's Alpha nếu loại biến này là 0,867 lớn hơn giá trị Cronbach’s Alpha của thang đo TD (0,867 > 0,845) nên tiến hành loại biến TD1 và phân tích độ tin cậy của thang đo lần 2. Kết quả cho thấy, sau khi loại biến TD1, 23 biến quan sát đã thỏa điều kiện để tiến hành phân tích nhân tố khám phá - EFA (Bảng 2).
Kết quả EFA cho thấy các biến quan sát đều đạt giá trị hội tụ và giá trị phân biệt nên thang đo có 5 nhân tố được trích. Các nhân tố sau khi hội tụ thành từng nhóm sẽ được đưa vào phần mềm AMOS và tiến hành đánh giá bằng phân tích nhân tố khẳng định - CFA. (Bảng 2)
Bảng 2. Hệ số Cronbach's Alpha, Độ tin cậy tổng hợp (CR), Phương sai trung bình được trích (AVE), Phương sai riêng lớn nhất (MSV)

Kết quả CFA (Hình 3) chỉ ra tất cả các chỉ số đều thoả các tiêu chí Chi-square/df ≤ 5 (< 2 là tốt), CFI ≥ 0,90, GFI ≥ 0,90, RMSEA ≤ 0,08 theo đề xuất của (Pham, T. L. P., 2019). Kết quả kiểm định tính hội tụ, tính phân biệt và độ tin cậy của các khái niệm thông qua các chỉ số CR, AVE, MSV chứng tỏ thang đo đáp ứng đủ các yêu cầu cho các bước phân tích tiếp theo. Cụ thể, chỉ số CR đạt từ 0,7, AVE vượt ngưỡng 0,5, MSV nhỏ hơn AVE. Trong đó, yếu tố CCQ có CR và MSV nhỏ nhất với CR = 0,794 và MSV = 0,059, yếu tố YD có AVE nhỏ nhất với 0,555. Từ đó cho thấy các thang đo trong nghiên cứu đã đáp ứng tốt các tiêu chí cần thiết, đảm bảo tính chính xác, độ tin cậy khi phân tích mô hình và kiểm định giả thuyết.
Kết quả phân tích (Bảng 3) cho thấy giả trị R2 = 0,431, nghĩa là 43,1% sự biến thiên Ý định khởi nghiệp của sinh viên được giải thích bởi các yếu tố trong mô hình. Kết quả cũng chỉ ra các mối quan hệ trong mô hình nghiên cứu có ý nghĩa thống kê cao. Cụ thể, Giáo dục khởi nghiệp có tác động tích cực đến Ý định khởi nghiệp (β = 0,369, p = 0,000 < 0,05). Ý định khởi nghiệp của sinh viên sẽ tăng khi được tiếp cận một môi trường có hỗ trợ giáo dục khởi nghiệp và cung cấp các kiến thức, kỹ năng cần thiết cho việc khởi nghiệp. Giáo dục khởi nghiệp có tác động tích cực đến Thái độ hướng tới hành vi (β = 0,434, p = 0,000). Khi sinh viên được tiếp cận một môi trường có hỗ trợ giáo dục khởi nghiệp thì sẽ có nhận thức về rủi ro và cơ hội liên quan đến khởi nghiệp cao hơn. Giáo dục khởi nghiệp có tác động tích cực đến Nhận thức kiểm soát hành vi (β = 0,467, p = 0,000). Giáo dục khởi nghiệp giúp sinh viên tự tin hơn, có xu hướng cảm thấy rằng họ có thể kiểm soát các yếu tố ảnh hưởng đến việc khởi nghiệp. Giáo dục khởi nghiệp không có tác động tích cực đến Chuẩn chủ quan (β = 0,110, p = 0,184). Dù giáo dục khởi nghiệp có thể cải thiện kiến thức và kỹ năng khởi nghiệp của sinh viên nhưng không thể thay đổi cách mà họ cảm nhận hoặc bị ảnh hưởng bởi chuẩn mực xã hội xung quanh.
Ba yếu tố của TPB đều có tác động tích cực đến Ý định khởi nghiệp: Thái độ hướng tới hành vi (β = 0,179, p = 0,015), Chuẩn chủ quan (β = 0,191, p = 0,005), Nhận thức kiểm soát hành vi (β = 0,227, p = 0,003). Điều này càng chứng tỏ mô hình TPB đã cung cấp một nền tảng hữu ích để giải thích tác động của giáo dục khởi nghiệp đối với ý định khởi nghiệp.
Kết quả phân tích biến trung gian cho thấy Nhận thức kiểm soát hành vi (β = 0,106, p = 0,011) đóng vai trò trung gian trong mối quan hệ giữa Giáo dục khởi nghiệp và Ý định khởi nghiệp. Đây là trung gian một phần vì Giáo dục khởi nghiệp và Nhận thức kiểm soát hành vi đều có tác động tích cực lên Ý định khởi nghiệp. Thái độ hướng tới hành vi (β = 0,078, p = 0,073), Chuẩn chủ quan (β = 0,021, p > 0,109) không có ý nghĩa trong việc làm trung gian cho mối quan hệ giữa giữa Giáo dục khởi nghiệp và Ý định khởi nghiệp, với mức ý nghĩa p > 0,05. (Hình 4)
![]()
Hình 3: Kết quả phân tích CFA
Hình 4: Mô hình SEM
Bảng 3. Kết quả kiểm định giả thuyết

6. Kết luận
Nghiên cứu chỉ ra giáo dục khởi nghiệp có tác động đến ý định khởi nghiệp của sinh viên và làm rõ các cơ chế giáo dục khởi nghiệp tác động đến các yếu tố của TPB. Khởi nghiệp là một chủ đề thời sự, đã và đang nhận được nhiều sự chú ý tại Việt Nam. Để có thể khởi nghiệp thành công, thái độ dám khởi nghiệp và chịu rủi ro là những yếu tố quan trọng hàng đầu nhưng kiến thức và kỹ năng khởi nghiệp rất quan trọng và hết sức cần thiết vì giúp các nhà khởi nghiệp hạn chế sự thất bại (Rauch, A., & Hulsink, W., 2015). Môi trường đại học - cao đẳng là nơi chuẩn bị cho sinh viên thái độ và năng lực khởi nghiệp và là nơi ươm mầm cho những ý tưởng khởi nghiệp. Do vậyn giáo dục khởi nghiệp cần nhấn mạnh vào các khía cạnh của khởi nghiệp để thôi thúc sự mong muốn tự mình trải nghiệm của sinh viên. Các học giả và nhà hoạch định giáo dục hãy chú trọng đến sự bài bản, hệ thống và gắn với thực tiễn của chương trình đào tạo về khởi nghiệp, hình thành quan hệ đối tác với các tổ chức liên quan để tạo điều kiện giúp tăng cường kiến thức của sinh viên. Đồng thời thúc đẩy ứng dụng các nền tảng trực tuyến và các khóa học trực tuyến mở rộng đa dạng hóa cách khai thác, tiếp cận những nguồn thông tin về giáo dục khởi nghiệp. Ngoài ra, nên chú ý đến sự hỗ trợ từ gia đình, bạn bè và người thân, vì những yếu tố này định hình các chuẩn chủ quan của sinh viên và cuối cùng là ý định khởi nghiệp của họ.
Nghiên cứu cũng khẳng định 3 yếu tố của TPB có tác động tích cực đến ý định khởi nghiệp của sinh viên. Tuy nhiên, mục đích chính của TPB là để giải thích một hành vi có thể được dự báo hoặc giải thích bởi các ý định để thực hiện hành vi đó mà ý định khởi nghiệp là tiền tố hợp lệ cho hành vi khởi nghiệp trong tương lai (Katz, J. A., 1990). Bởi vì có nhiều yếu tố ràng buộc thuộc về bối cảnh kinh tế, có thể ức chế sự phát triển của hành vi khởi nghiệp do đó mối quan hệ giữa ý định khởi nghiệp và hành vi khởi nghiệp có thể rất yếu (Ebewo, P. E., Rugimbana, R., & Shambare, R., 2017). Vậy nên, bên cạnh 3 yếu tố của TPB, các học giả và nhà hoạch định giáo dục nên chú ý nhiều hơn đến các yếu tố thuộc về bối cảnh kinh tế để tăng khả năng thành công của các hoạt động khởi nghiệp.
TÀI LIỆU THAM KHẢO:
Nguyễn Hà Thu, Nguyễn Đức Dũng, Lê Hoàng Lộc, Đỗ Hoàng Sơn, Nguyễn Nhật Bổn (2023). Tác động của giáo dục khởi nghiệp đến ý định khởi nghiệp của sinh viên tại Việt Nam. Tạp chí Khoa học và Công nghệ Đại học Thái Nguyên, 228. 99-106.
Đặng Đức Thành (2024). Doanh nghiệp khởi nghiệp đổi mới sáng tạo: Động lực phát triển kinh tế. Truy cập tại https://tphcm.chinhphu.vn/doanh-nghiep-khoi-nghiep-doi-moi-sang-tao-dong-luc-phat-trien-kinh-te-101240603170917886.htm.
Lê Duy Bình, Trương Đức Trọng, Phạm Tiến Dũng, Nguyễn Thúy Nhị (2016). Việt Nam - đất lành cho khởi nghiệp: Tại sao không? Báo cáo của Phòng Thương mại và Công nghiệp Việt Nam (VCCI) và Cơ quan Phát triển Quốc tế Hoa Kỳ (USA ID).
Nguyễn Bảo Phát, Thái Ngọc Trâm, Lê Thị An, Lê Thanh Hà, Nguyễn Thị Bích Liên, Vũ Tấn Thọ, Nguyễn Phục Hưng (2023). Nghiên cứu kiến thức và các yếu tố liên quan đến khởi nghiệp của sinh viên Trường Đại học Y Dược Cần Thơ năm 2022-2023. Tạp chí Y Dược học Cần Thơ, 69, 156-163. Truy cập tại https://doi.org/10.58490/ctump.2023i69.2092.
Giao Thị Hoàng Yến (2021). Một số giải pháp nâng cao chất lượng giáo dục khởi nghiệp cho sinh viên Việt Nam. Truy cập tại https://tapchicongthuong.vn/mot-so-giai-phap-nang-cao-chat-luong-giao-duc-khoi-nghiep-cho-sinh-vien-viet-nam-85618.htm.
Bộ Lao động, Thương binh và Xã hội (2022). Thông tư số 16/2022/TT-BLĐTBXH ngày 6/9/2022 ban hành Chương trình Đào tạo về nghiệp vụ đánh giá kỹ năng nghề quốc gia.
Thủ tướng Chính phủ (2017). Quyết định số 1665/QĐ-TTg ngày 30/10/2017 về việc phê duyệt Đề án "Hỗ trợ học sinh, sinh viên khởi nghiệp đến năm 2025".
Dohse, D., & Walter, S. G. (2012). Knowledge context and entrepreneurial intentions among students. Small Business Economics, 39(4), 877-895.
Ajzen, I. (1991). The Theory of Planned Behavior. Organizational Behavior and Human Decision Processes, 50, 179-211. Available at http://dx.doi.org/10.1016/0749-5978(91)90020-T.
Ajzen, I., & Fishbein, M. (1980). Understanding attitude and predicting social behavior. Prentice Hall, Englewood Cliffs, NJ.
Dean, M., Raats, M.M., & Shepherd, R. (2012). The role of self-identity, past behavior, and their interaction in predicting intention to purchase fresh and processed organic food. Journal of Applied Social Psychology, 42(3), 669-688.
Meqbel M. Aliedan, Ibrahim A. Elshaer, Mansour A. Alyahya & Abu Elnasr E. Sobaih (2022). Influences of University Education Support on Entrepreneurship Orientation and Entrepreneurship Intention: Application of Theory of Planned Behavior. Sustainability 2022, 14(20), 1-18, 13097. Available at https://doi.org/10.3390/su142013097
Zaremohzzabieh, Z., Ahrari, S., Krauss, S. E., Samah, A. A., Khairuddin, I. M. H., & Ariffin, Z. (2019). Predicting social entrepreneurial intention: A meta-analytic path analysis based on the theory of planned behavior. Journal of Business Research, 96, 264-276. Available at https://doi.org/10.1016/j.jbusres.2018.11.030
Lavelle, B. A. (2021). Entrepreneurship Education’s Impact on Entrepreneurial Intention Using the Theory of Planned Behavior: Evidence From Chinese Vocational College Students. Entrepreneurship Education and Pedagogy, 4(1), 30-51. Available at https://doi.org/10.1177/2515127419860307
Bae, T. J., Qian, S., Miao, C., & Fiet, J. O. (2014). The relationship between entrepreneurship education and entrepreneurial intentions: A meta‐analytic review. Entrepreneurship Theory and Practice, 38(2), 217-254. Available at https://doi.org/10.1111/etap.12095
Mahlaole, S.T. & Malebana, M.J. (2021). The effects of entrepreneurship education on students’ entrepreneurial intentions at a South African University of technology. Journal of Entrepreneurship Education, 24(S2), 1-16.
Tran, Q.N., Phung, T.M.T., Nguyen, N.H. et al (2024). Financial Knowledge Matters Entrepreneurial Decisions: A Survey in the COVID-19 Pandemic. J Knowl Econ, 15, 2274–2297. Available at https://doi.org/10.1007/s13132-023-01137-8Renato P., Ivana Q., & Antonio T. (2018). The impact of higher education on entrepreneurial intention and human capital. Journal of Intellectual Capital, 18(1), 135-156 - ISSN: 1469-1930. Available at https://doi.org/10.1108/JIC-04-2017-0056.
Ebewo, P. E., Rugimbana, R., & Shambare, R. (2017). Effects of Entrepreneurship Education on Students’ Entrepreneurial Intentions: A Case of Botswana. Management Studies, 5, 278-289. Available at https://doi.org/10.17265/2328-2185/2017.04.002
Heath, D. F., Corney, P. L. (1973). The effects of starvation, environmental temperature and injury on the rate of disposal of glucose by the rat. Biochemical Journal, 136(3), 519- 530. Available at https://doi.org/10.1042/bj1360519.
Hair, J. F., Black, W. C., Babin, B. J. et al. (2010). Multivariate Data Analysis (7th ed.). Upper Saddle River, NJ: Pearson Prentice Hall.
Pham, T. L. P. (2019). The role of entrepreneurship education and university in start-up activities for students - the world’s experiences and reflections on Vietnam. Dong Thap University Journal of Science, 37, 21-26. Available at https://doi.org/10.52714/dthu.37.4.2019.677
Rauch, A., & Hulsink, W. (2015). Putting entrepreneurship education where the intention to act lies: An investigation into the impact of entrepreneurship education on entrepreneurial behavior. Academy of Management Learning & Education, 14(2), 187-204. Available at https://doi.org/10.5465/amle.2012.0293Katz, J. A. (1990). Longitudinal analysis of self-employment followthrough. Entrepreneurship & Regional Development, 2(1), 15-26. Available at https://doi.org/10.1080/08985629000000002
Impact of entrepreneurship education on university students’ entrepreneurial intentions
Chu Thuy Hien
Ho Chi Minh City University of Technology, Vietnam National University - Ho Chi Minh City
ABSTRACT
This study investigates the impact of entrepreneurship education on students’ entrepreneurial intentions, using the Theory of Planned Behavior (TPB) as the theoretical framework. The three TPB components: attitude toward behavior, subjective norms, and perceived behavioral control, are examined as mediating variables linking entrepreneurship education to entrepreneurial intention. A quantitative approach was adopted through a survey of 206 students in Ho Chi Minh City (HCMC). Data analysis using SPSS 26.0 and AMOS 24.0 reveals that both entrepreneurship education and the TPB factors positively influence entrepreneurial intention. Moreover, entrepreneurship education indirectly enhances entrepreneurial intention through perceived behavioral control and attitude toward behavior. Based on these findings, the study proposes managerial and educational implications for developing more effective entrepreneurship education programs in higher education institutions.
Keywords: entrepreneurial education, attitude toward behavior, subjective norm, perceived behavioral control, entrepreneurial intention.
[Tạp chí Công Thương - Các kết quả nghiên cứu khoa học và ứng dụng công nghệ, số 28 năm 2025]
